保险
新闻
国内
国际
亚太
湾区
香港
澳门
台湾
经济
金融
房产
物业
旅游
酒业
教育
文化
时尚
电影
娱乐
汽车
农业
食品
医药
体育
当前位置:
新闻
>
保险
> 正文
全力以赴!中国人寿快速应对甘肃积石山6.2级地震
发布时间:2023-12-19
中国人保启动一级应急响应 迅速应对甘肃临夏州积石山县6.2级地震
发布时间:2023-12-19
中国太平启动“临夏州积石山县6.2级地震灾害”应急预案
发布时间:2023-12-19
三峡人寿增资5.5亿,渝富资本持股升至30.49%并列第一大股东,子公司年内还曾增资蚂蚁消金
发布时间:2023-12-19
泰康人寿青海分公司关于启动临夏州积石山县附近地震应急理赔服务举措的通知
发布时间:2023-12-19
中国平安:针对甘肃地震第一时间启动重大事故应急响应,并开通理赔绿色通道
发布时间:2023-12-19
三峡人寿拟增资5.5亿,两家重庆国资股东将分别持股超30%
发布时间:2023-12-18
因内控管理不到位等违规行为 人保财险贵阳分公司及多家支公司总计被罚60万元
发布时间:2023-12-18
因未按照规定使用备案的保险费率等 中华财险三家支公司总计被罚69万元
发布时间:2023-12-18
三峡人寿获股东增资5.5亿元
发布时间:2023-12-18
前11月上市寿险公司保费同比增长近5% 增额终身寿险供需两旺
发布时间:2023-12-18
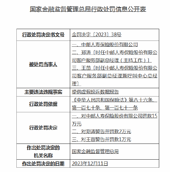
中邮人寿因提供虚假投诉数据报告被罚15万 两名高管被处罚
发布时间:2023-12-18
新华人寿被罚80万:未按规定使用经备案保险条款及费率,两名高管被罚款
发布时间:2023-12-18
两国资股东增资驰援,三峡人寿“雪中获炭”
发布时间:2023-12-18
陷入多重经营困境,三峡人寿获重庆两家国企“火线驰援”
发布时间:2023-12-15
三峡人寿获两家股东增资 偿付能力困局能否缓解
发布时间:2023-12-15
国资出手!三峡人寿增资重组迎新进展,能否摆脱经营困境?
发布时间:2023-12-15
因未按规定使用银行账户等 深圳荷叶保险经纪被罚
发布时间:2023-12-15
因部分业务未按规定建立档案等 泛华保险公估被罚
发布时间:2023-12-15
因未按规定建立或者管理业务档案等 创信保险销售有限公司被罚5万元
发布时间:2023-12-15
中国太保:前11月子累计原保险业务收入3987.34亿元
发布时间:2023-12-15
偿付能力告急的三峡人寿增资重组有进展,两家重庆国资股东拟对其增资
发布时间:2023-12-14
人保财险:前11月原保险保费收入4727亿元
发布时间:2023-12-14
中国平安:前11月原保险合同保费收入7383.78亿元
发布时间:2023-12-14
太保资产首单ABS产品获上海证券交易所受理
发布时间:2023-12-14
套现387万元公司资金 大地财险90后员工获刑九年并遭终身禁业
发布时间:2023-12-13
中国人民保险集团:前11个月人保财险原保险保费收入同比增加6.8%至4727亿元
发布时间:2023-12-13
珠江人寿:有不法分子以保单到期、退保等理由冒用公司名义行骗
发布时间:2023-12-13
大家人寿推出代理人销售资质分级管理办法 建立分级销售授权机制
发布时间:2023-12-13
2023胡润男企业家榜发布 泰康陈东升家族上榜前50名
发布时间:2023-12-13
国华人寿前11月保费收入约374.79亿元
发布时间:2023-12-13
知名基金经理、基本养老保险基金出手,加仓了这些股票!
发布时间:2023-12-13
中国太保将帅齐换:傅帆接棒董事长,赵永刚回归出任总裁,转型仍在途中
发布时间:2023-12-13
华安财险前三季度巨亏4.7亿元,“湘晖系”欲出手9.29%股权
发布时间:2023-12-13
云南冶金集团挂牌转让诚泰财险3.18%股权 转让底价1.41亿元
发布时间:2023-12-13
因虚列业务及管理费等 太平财险延边朝鲜族自治州分公司被罚45万
发布时间:2023-12-12
尹海获批担任众安保险董事长
发布时间:2023-12-12
汇丰人寿声明:名为CIF开头的APP、CLP中电集团与ADIA平台冒用名义虚构合作
发布时间:2023-12-12
因七项违规领百万级罚单!陆家嘴国泰人寿三季度亏损额何故大增3倍?
发布时间:2023-12-12
中国人寿:前11个月累计原保险保费收入约6146亿元 同比增长3.9%
发布时间:2023-12-12
因虚列绩效套取费用等 中华财险喀什分公司及喀什市支公司总计被罚83万元
发布时间:2023-12-12
新华保险:前11月累计原保险保费收入1597.38亿元
发布时间:2023-12-12
太平人寿也加入永续债发行大军 刚获批200亿用来“补血” 险企永续债发行获批数量增至5家
发布时间:2023-12-11
陆家嘴国泰人寿因7项违规被处罚 退保率上升盈利待改善
发布时间:2023-12-09
平安、泰康等险资大举押注,物流地产仍是一门好生意
发布时间:2023-12-09
上海保险码上线“随申飞” 普惠价格保障市民多元化出行
发布时间:2023-12-09
中国太保回应穆迪评级展望:担忧没有必要 专注主业、坚守价值、坚信长期
发布时间:2023-12-09
泰康养老董事长辞任 中路财险总裁人选落定!头部险企将帅腾挪术:人保等30多家险企调帅遣将
发布时间:2023-12-09
因管理不善导致许可证遗失 人保财险一营销服务部被罚
发布时间:2023-12-09
因编制或者提供虚假的报告等 富德生命人寿中卫中心支公司被罚12.6万元
发布时间:2023-12-09
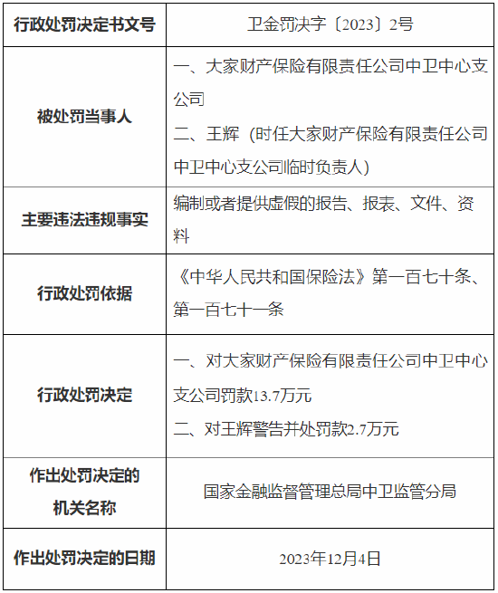
因编制或者提供虚假的报告等 大家财险中卫中心支公司被罚13.7万元
发布时间:2023-12-09
复旦保险团队发布自主研发的“保险智酷”保险领域专用大模型
发布时间:2023-12-08
史翔出任中路财险总经理 任职资格尚待监管审批
发布时间:2023-12-08
因给予或者承诺给予投保人、被保险人或者受益人保险合同约定以外的利益 台州市中泰保险一代理人被罚2000元
发布时间:2023-12-08
水滴公司:三季度保险业务经营利润1.45亿元 环比增长45.6%
发布时间:2023-12-08
阅读排行
香港旺角少訊嘉年華匯聚社區 寓教於樂培育青年正向成長
女子尖沙咀海面漂浮疑墮海 及時獲救清醒送院
全國政協委員王嘉恩接任旺角區少年警訊名譽會長會主席 致力引領青少年正向成長
大埔男子遇查搜屋 警搗毒品倉檢值20萬貨
新闻精选
復活及清明假前夕 海關加強中英街執法及宣傳確保市場秩序
紅磡黃埔花園墮窗殃4車 惹火警爆炸驚魂幸無人傷
梁振英: 跳出「港澳專章」 香港要在「十五五」全國大棋盤中主動請纓
未申報進口及管有未完稅香煙 3入境旅客判囚罰款
24小时热点
1
香港旺角少訊嘉年華匯聚社區 寓教於樂培育青年正向成長
2
女子尖沙咀海面漂浮疑墮海 及時獲救清醒送院
3
全國政協委員王嘉恩接任旺角區少年警訊名譽會長會主席 致力引領青少年正向成長
4
大埔男子遇查搜屋 警搗毒品倉檢值20萬貨
5
復活及清明假前夕 海關加強中英街執法及宣傳確保市場秩序
6
紅磡黃埔花園墮窗殃4車 惹火警爆炸驚魂幸無人傷
7
梁振英: 跳出「港澳專章」 香港要在「十五五」全國大棋盤中主動請纓
8
未申報進口及管有未完稅香煙 3入境旅客判囚罰款
9
陳國基完成北京訪問 續推動北都大學城發展對接《十五五》規劃
10
宏福苑善後│警方延長宏福苑限制飛行區至4月19日
热门频道:
国际
金融
汽车
房产
文化
经济
教育
旅游
酒业
时尚
娱乐
English
German
فارسی
Italia
Português
Français
РУССКИЙ
Español
日本語
العربية
조선어
Melayu
TiếngViệt
ພາສາລາວ
ភាសាខ្មែរ
ภาษา:ภาษ
Indones
ျမန္မာ
MONGOL
नेपाली
हिन्दी
বাংলা
Türkçe
简体中文
繁體中文