从历年政策表述看“稳楼市”与“深改革”的协同路径

中讯社2025-12-15

近日,中央经济工作会议在京举行,为衔接“十四五”收官与“十五五”开局明确方向。会议将推动高质量发展作为核心,在房地产领域作出系统部署,强调以“稳预期、防风险、促转型”为主线,通过稳楼市与深化改革的协同推进,筑牢行业长期健康发展的基石。

克而瑞认为,会议将“积极稳妥化解重点领域风险”列为重点任务之一,并对稳定房地产市场提出具体路径,明确“控增量、去库存、优供给”的综合施策方向。这相较于此前政治局会议的原则定调更为具象,凸显了房地产作为经济重要组成部分的“压舱石”定位。

政策着力推动房地产发展新模式构建,将“稳楼市”与提供“好房子”相结合,例如通过收购存量商品房用作保障房等举措,兼顾存量去化与民生保障,致力于实现短期风险化解与长期供需平衡的统一。

值得关注的是,会议将“高质量推进城市更新”置于重要位置,其战略内涵从以往的改造工程,升级为“稳楼市”与构建新发展模式的“双引擎”。

此举旨在通过存量优化与功能升级,精准匹配居民对优质住房和配套设施的需求,有效激活内需潜力,带动房地产行业向“开发与运营并重”的可持续模式转型。

整体来看,会议部署形成了从顶层设计到具体任务的清晰政策链条,为2026年房地产市场平稳过渡与高质量发展注入了稳定预期。

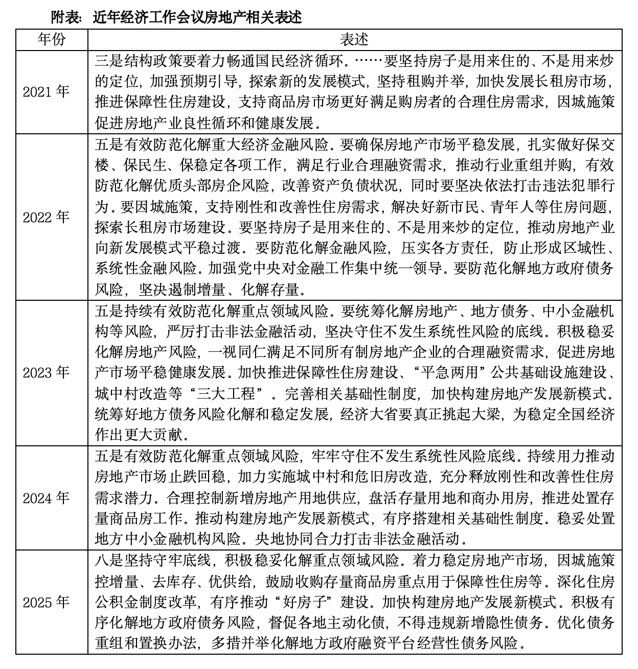
从历年中央经济工作会议政策表述,可清晰看到政策“稳楼市”与“深改革”协同推进的清晰脉络。“房住不炒”基调一以贯之,构成了政策底线。

微信图片_20251215091831_17580_29.png

(制表/克而瑞研究)

“稳楼市”主线随形势动态强化:从2021年“促进良性循环”的宏观定调,迅速转向2022-2023年“保交楼、防风险”的应急应对,再升级为2024-2025年“止跌回稳”、“控增量、去库存、优供给”的主动管理。其核心是防范系统性风险,为转型创造安全空间。

“深改革”主线则持续深化构建长效机制:从2021年“探索新发展模式”,到2023年明确“三大工程”与“完善基础性制度”作为抓手,再到2025年具体化为收购存量房作保障房、推动“好房子”建设。这旨在从根本上优化供给结构,告别“高负债、高杠杆、高周转”旧模式。

二者协同体现为:短期“稳”的措施(如保交楼、去库存)直接缓解风险,为长期“改”的制度建设(基础性制度、新模式)赢得窗口期;而长期“改”的举措(如保障房体系建设、“好房子”供给)又从源头稳定预期、创造新需求,巩固“稳”的基础。2025年表述中,将“收购存量商品房用于保障房”等举措同时承载去库存(稳)与完善住房体系(改)的双重功能,正是二者深度融合的典型体现。


责任编辑:李霞

乌代表团团长:乌美谈判取得“切实进展”

2025-12-16

欧盟宣布对俄“影子舰队”相关方实施新制裁

2025-12-16

美乌新一轮柏林会谈结束 美官员称“取得进展”

2025-12-16

美国逮捕4名策划在加州实施爆炸袭击嫌疑人

2025-12-16

世贸组织:全球价值链展现韧性 正加速重构

2025-12-16

玻利维亚东部强降雨已致20人死亡

2025-12-16

土耳其击落一架在黑海失控并接近其领空的无人机

2025-12-16

欧洲提议组建“多国部队”支持乌克兰

2025-12-16

普京批准俄印军事合作协议

2025-12-16

匈牙利总理:欧盟动用俄被冻结资产无异于公开宣战

2025-12-16

相约深圳 明年APEC"中国年"将有何亮点

2025-12-16

六部门:到2030年 培育一批具有国际竞争力的服务外包龙头企业

2025-12-16

柬泰边境冲突持续

2025-12-16

新纪录!2025年全国全社会用电量预计首超10万亿千瓦时

2025-12-16

国务院食安办部署加强元旦、春节和全国两会期间食品安全工作

2025-12-16

2025年我国油、气产量双创历史新高

2025-12-16

全国第十二届残运会暨第九届特奥会圆满闭幕

2025-12-16

俄方否认潜艇遭乌无人潜航器击伤

2025-12-16

中巴“勇士-9”反恐联合演习圆满结束

2025-12-16

優化下環至內港一帶休憩區和活動設施

2025-12-16

政策引導與服務配套並重澳門控煙成效獲社會肯定

2025-12-16

當局續收集旅文區意見國博文化館擬優先建設

2025-12-16

高端雪茄會所美高梅揭幕品牌深耕文化賦能中小企

2025-12-16

沉浸式芭蕾演繹星海傳奇澳藝術學會獻禮抗戰勝利80周年

2025-12-16

分享文章