银行
当前位置:新闻 > 银行 > 正文
贵州农商联合银行获批开业
2025-12-17 来源:中国网财经

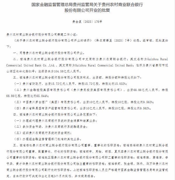
中国网财经12月17日讯 近日,国家金融监督管理总局贵州监管局公布批复显示,同意贵州农村商业联合银行股份有限公司开业。批复显示,核准贵州农村商业联合银行股份有限公司中文简称为贵州农商联合银行,注册资本为104.58亿元人民币。

批复显示,核准杨松贵州农村商业联合银行股份有限公司董事、董事长的任职资格;核准杨鸿钧贵州农村商业联合银行股份有限公司董事、副董事长、行长的任职资格;核准胡宇、周铀、胡恒、夏天容贵州农村商业联合银行股份有限公司董事的任职资格;核准姚正强贵州农村商业联合银行股份有限公司职工董事的任职资格;核准蒋琪、唐海清、李守兵、黄才华贵州农村商业联合银行股份有限公司独立董事的任职资格;核准李莉、张金禄、陈杰、冯万华贵州农村商业联合银行股份有限公司副行长的任职资格。

统一服务邮件|Unified Service Email:chinanewsonline@yeah.net
Copyright@中国通讯社(香港)